Awesome AI Anatomy

We read the source code. All of it. Here's what we found.

15 AI agent projects dissected -- architecture, patterns, and the decisions nobody bothers to document.

Dify architecture

Dify

136.3k Python TypeScript

graphon engine, 7+ containers, 30+ vector DBs

workflow-engineweb-uidocker-sandboxrag-platformplugin-systemlow-code
Claude Code architecture

Claude Code

109.6k TypeScript

4-layer context, hidden pet system (18 species)

coding-agentclicontext-managementstreaming-tools
OpenHands architecture

OpenHands

70.9k Python TypeScript

10 condensers, 3-layer security, 487-line stuck detector, V0/V1 mid-migration

coding-agentweb-uidocker-sandboxmulti-agentcontext-management
Cline architecture

Cline

60k TypeScript

3,756-line God Object, 40+ providers, YOLO mode, hooks system

coding-agentvscode-extensionmulti-providermcp-supporthooks-system
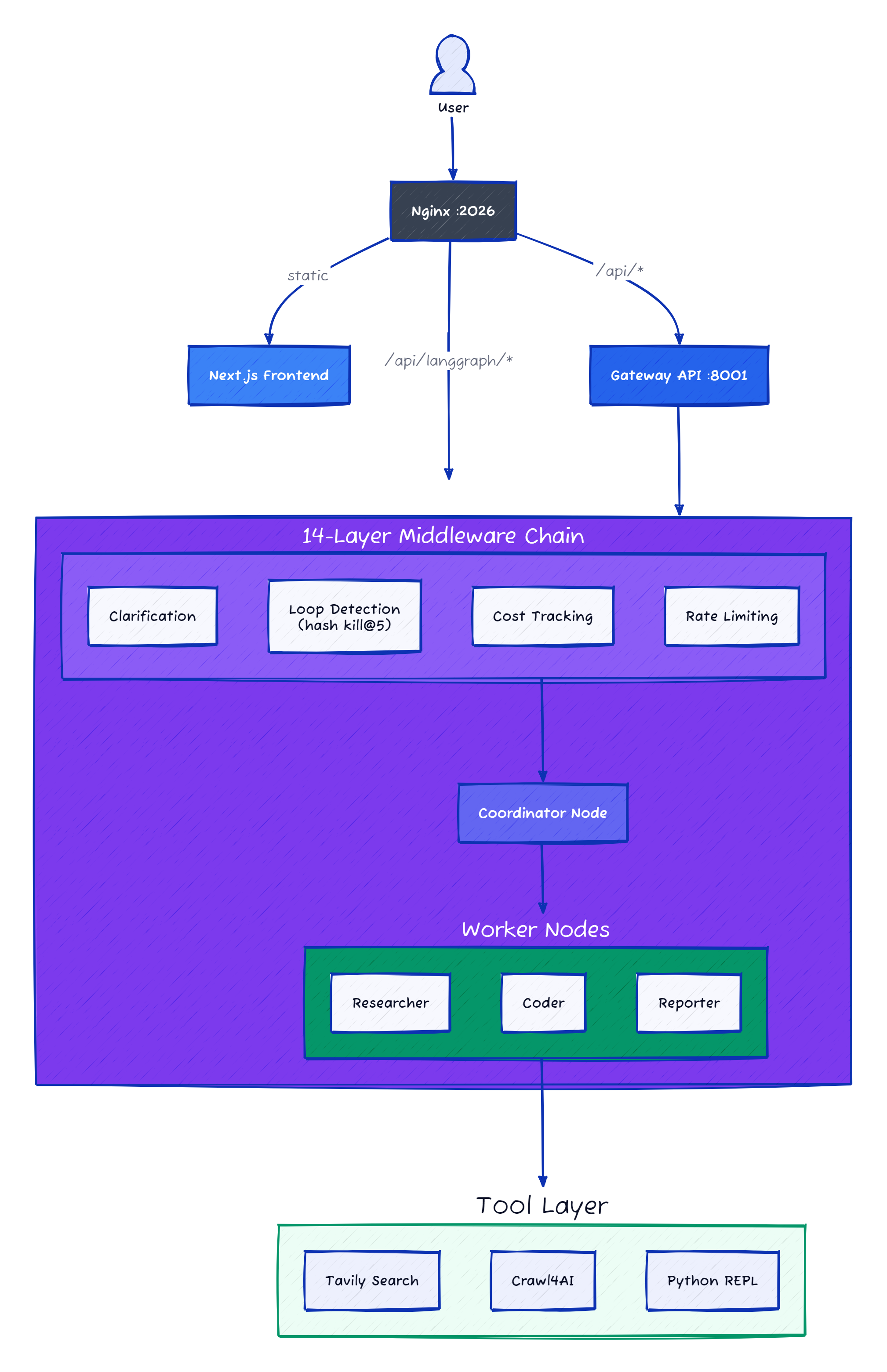
DeerFlow architecture

DeerFlow

58.1k Python TypeScript

14-layer middleware, hash loop kill@5, no RBAC

agent-frameworkmiddleware-chainmulti-agentlanggraph
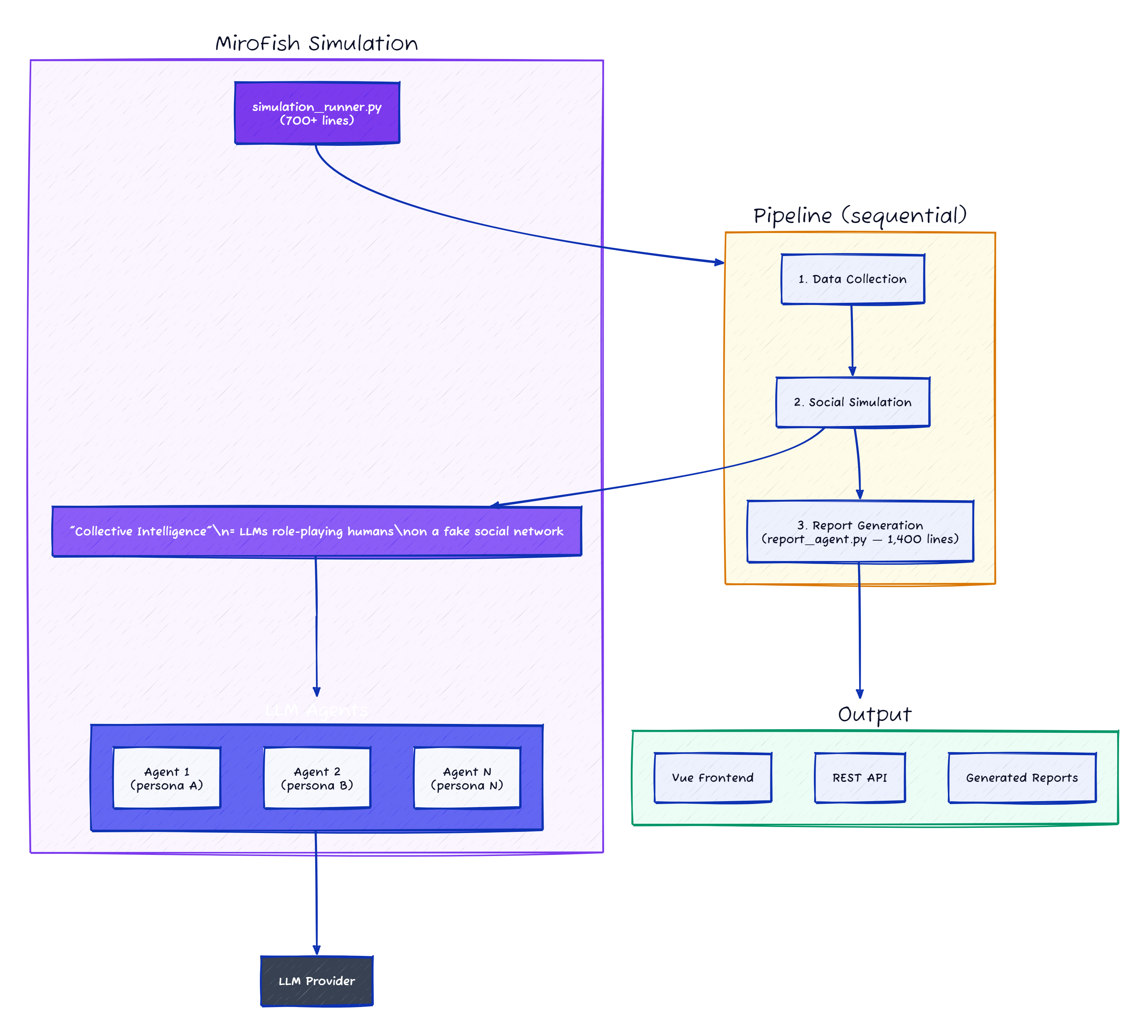
MiroFish architecture

MiroFish

50.2k Python Vue

LLM social sim as 'collective intelligence'

social-simulationmulti-agentpredictionflask-wrapper
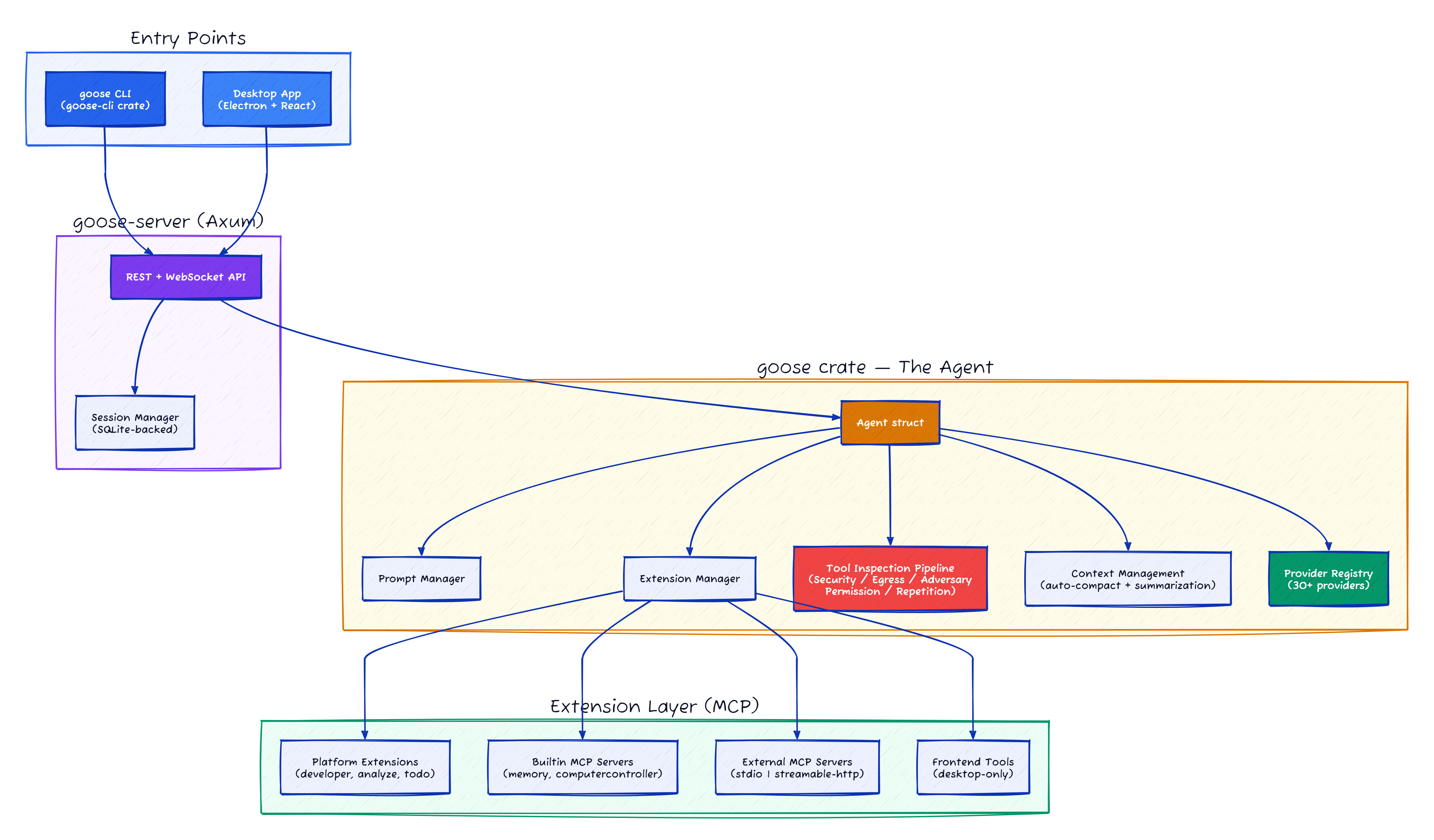
Goose architecture

Goose

37.3k Rust TypeScript

MCP-first bus, 5-inspector pipeline, 30+ LLMs

coding-agentclimcp-firstrustmulti-providerextension-system
Pi Mono architecture

Pi Mono

32k TypeScript

Game-engine arch, stealth mode as Claude Code

coding-agentcligame-engine-archmulti-providermonorepo
MemPalace architecture

MemPalace

30.1k Python

4-layer memory stack, ChromaDB palace metaphor, +34% retrieval

memory-systemchromadbmcp-supportknowledge-graphsqlite
Lightpanda architecture

Lightpanda

27.3k Zig Rust

From-scratch browser for AI agents, 9x Chrome

browserheadlesszigcdpperformance
OpenAI Codex CLI architecture

OpenAI Codex CLI

27k Rust

Queue-pair arch, Guardian AI approval, 3-OS sandbox

coding-agentclirustsandboxguardian-aimulti-platform
Hermes Agent architecture

Hermes Agent

26.1k Python

Self-improving skills, FTS5 search, frozen mem

coding-agentcliself-improvingsession-searchopenclaw-clone
oh-my-claudecode architecture

oh-my-claudecode

24.4k TypeScript

19-agent team via file IPC, Haiku-to-Opus routing

multi-agentclaude-code-pluginfile-ipcmodel-routingteam-orchestration
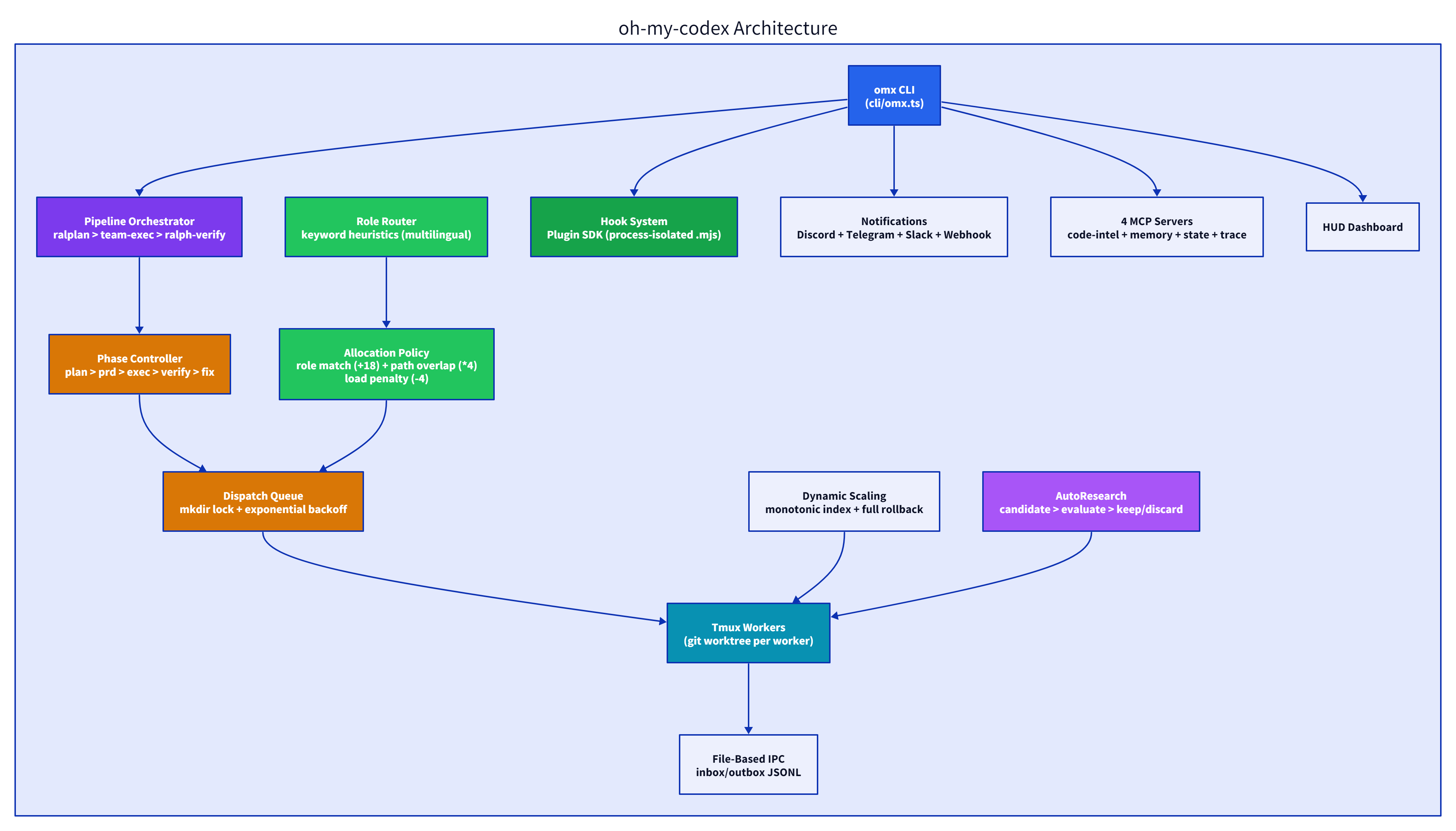
oh-my-codex architecture

oh-my-codex

19.6k TypeScript

30 agents, git worktree isolation, autoresearch loop

multi-agentcodex-plugingit-worktreehook-systemautoresearch
Guardrails AI architecture

Guardrails AI

6.6k Python

Validator Hub, reask self-correction loop

security-toolvalidationllm-output-guardvalidator-hubreask-loop